據(ju)國(guo)家能(neng)源(yuan)局官網消息:根據(ju)可再生能(neng)源(yuan)領域規劃重大問題(ti)專題(ti)研究(jiu)工(gong)作需要(yao),按照國(guo)家能(neng)源(yuan)局有關規定,國(guo)家能(neng)源(yuan)局現就可再生能(neng)源(yuan)行業研究(jiu)課題(ti)招標有關事項公告如(ru)下:
一、投標要求
(一)投標主體
投標主體(ti)應(ying)為(wei)中(zhong)華(hua)人民共和國境內(港澳臺(tai)除外)的(de)大專院(yuan)校、科研院(yuan)所、企業(ye)(ye)、行業(ye)(ye)協會等經審查符合(he)投標資格的(de)單(dan)位(wei)。多家單(dan)位(wei)可(ke)聯合(he)申(shen)報。
(二)投標人資格
1、投標人應具有良好(hao)的商業信譽,具有圓滿履行研究任務能力,在近5年內任何合同中不存在違約、訴(su)訟等現象。
2、投標人(ren)應(ying)具(ju)備課題項目要求(qiu)的相關資質、經驗和工作業績,并提供證(zheng)明材料(liao)。
(三)成果要求
課題(ti)研(yan)(yan)究(jiu)成(cheng)果要求(qiu)對行業(ye)(ye)創新(xin)發展、政(zheng)策(ce)制(zhi)定(ding)有借鑒和指(zhi)導(dao)價值。研(yan)(yan)究(jiu)成(cheng)果要求(qiu)具(ju)有一定(ding)原創性,不得侵(qin)犯任(ren)何第三(san)方(fang)的知識產(chan)權和其他權利(li),符合國家有關保密規定(ding)和行業(ye)(ye)政(zheng)策(ce)。課題(ti)研(yan)(yan)究(jiu)經(jing)費由財政(zheng)預算(suan)內資金資助,研(yan)(yan)究(jiu)成(cheng)果歸國家能源(yuan)局所有。
(四(si))投標時間和方式
1.投標(biao)截止時(shi)間(jian):2020年12月(yue)1日,請選擇可在12月(yue)1日前送達的郵寄方式,晚到恕不受理(li)。
2.投標方式:申(shen)報研(yan)(yan)究(jiu)課題的單位(wei)需如實填寫《研(yan)(yan)究(jiu)課題申(shen)報書》,提出研(yan)(yan)究(jiu)思路、研(yan)(yan)究(jiu)內(nei)容(rong)、研(yan)(yan)究(jiu)方法、工作進(jin)度安排、研(yan)(yan)究(jiu)成(cheng)果轉(zhuan)化目標及轉(zhuan)化形式。申(shen)報書內(nei)容(rong)應符(fu)合附件1有關要求(qiu),不符(fu)合要求(qiu)的將視為(wei)無效申(shen)報。
3.申(shen)報(bao)材(cai)料(liao)寄(ji)送:申(shen)請書一式三(san)份加蓋申(shen)報(bao)單位(wei)公章后,在申(shen)報(bao)截(jie)止時間前郵寄(ji)至(zhi)國家能源(yuan)局新(xin)能源(yuan)司,并與聯系人(詳見(jian)附件1)確認。
二、執行時間
(一)課題執行(xing)時間為2020年12月。
(二(er))我局將(jiang)組織專家對投標單位(wei)進(jin)行評審,并于12月(yue)10日(ri)前通(tong)知入(ru)選單位(wei),未能入(ru)選者不再另行通(tong)知。
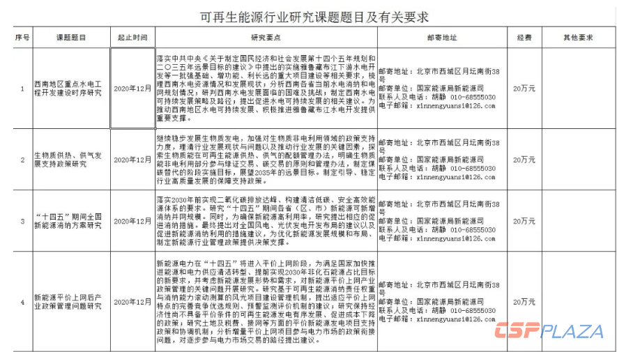
1.可(ke)再(zai)生能源行業研究課題題目(mu)及有關要求(qiu)